The Prism Translation Framework
A decision-based model for choosing translation approach and process
Translation projects fail less because of language gaps and more because of poor decisions made early: choosing the wrong approach, misunderstanding the audience, underestimating the scope, or relying on tools without enough judgement.
The Prism Translation Framework was developed to help translators make better decisions before those mistakes become expensive.
It is a practical framework designed for solo translators, small teams, and anyone managing a translation project under real-world constraints. It combines approach selection with a clear translation process, helping translators decide not only how to translate, but also how to manage the work from start to finish.
Unlike purely academic models, this framework is built for actual projects. It assumes imperfect conditions, limited resources, and the growing presence of AI in translation workflows. It treats AI as a tool that can assist, but not replace human judgement.
What the framework covers
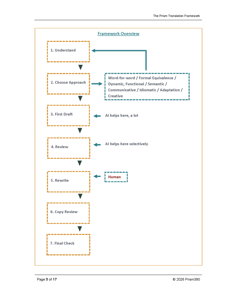
The framework includes:
- a structured 7-step translation process
- a practical guide to 8 translation approaches
- guidance on choosing and defending the right approach
- advice on using AI selectively and responsibly
- common failure modes in translation projects and how to detect them early
- practical guidance for translators working alone and wearing multiple hats
Who it is for
The framework is especially useful for:
- solo translators
- translators handling medium or large projects
- translators integrating AI into their workflow
- professionals looking for a clearer decision-making model for translation work
Why “Prism”?
A prism refracts one source of light into multiple visible paths. Translation works in a similar way: one source text can lead to different valid outcomes depending on purpose, audience, risk, and context.
Excerpts from the framwork


Download the framework
You can download the full framework here: